Home
› Pcb Layout 2000W Power Amplifier Circuit Diagram - Diagram In Pictures Database 2000w Audio Amplifier Circuit Diagrams Just Download Or Read Circuit Diagrams Online Casalamm Edu Mx / Solar mppt using ic lm5118 schematic circuit diagram.
Pcb Layout 2000W Power Amplifier Circuit Diagram - Diagram In Pictures Database 2000w Audio Amplifier Circuit Diagrams Just Download Or Read Circuit Diagrams Online Casalamm Edu Mx / Solar mppt using ic lm5118 schematic circuit diagram.
Pcb Layout 2000W Power Amplifier Circuit Diagram - Diagram In Pictures Database 2000w Audio Amplifier Circuit Diagrams Just Download Or Read Circuit Diagrams Online Casalamm Edu Mx / Solar mppt using ic lm5118 schematic circuit diagram.. Led music level indicator circuit diagram. When connecting an amplifier to any other active circuit. Qsc mxa series service manual (pdf) (6.2 mb) (параметры моделей 700,1000a, 1500a, 2000a, схемы, сборка и. A pcb designer does this process. Power supply circuit music power stereo amplifier circuit diagram layout design electronic circuit page layout.
Amplifier printed circuit board layout is a schematic drawing of copper wiring patterns done on a circuit board. 2000w power amplifier circuit here the circuit diagram of 2000 watt power audio amplifier. Triac dimmable led driver 14 w circuit diagram. Discovercircuits has 45,000+ free electronic circuits. Similarities between amplifier pcb and normal printed circuit boards.
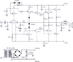
Pin On 2w from i.pinimg.com This is powerful 4558 audio power amplifier circuit. This kind of power amplifier circuit need high power consumption, so you. The collection of electronic circuit diagram ( circuitdiagram.net ) fans page. This pcb layout for power amplifier socl 506 with symmetrical power supply. This power amplifier circuit have power output about 2000w for stereo about 4000w, using transistor sanken 10 set after the transistor 2sc5200 and 2sa1943. Class h is an analog amplifier which aims to improve the efficiency of the amplifier b / ab class. Power amplifier audio circuits, schematics or diagrams. String led circuit diagram constant current power supply.
Section 5 high speed pcb layout techniques.
Here is the schematics (eagle), pcb board layout (eagle) and gerber files. This circuit should be for advanced electronic hobbyst.8252000w. This kind of power amplifier circuit need high power consumption, so you. Many power amplifier circuit diagram with pcb layout. Tda8571j 4 x 40 w btl quad car radio power amplifier. Sch, sch2, pcb, board1, board2, modified, mod list). Section 5 high speed pcb layout techniques. 2000w power amplifier circuit here the circuit diagram of 2000 watt power audio amplifier. You will get the free circuit and pcb layout here. Discovercircuits has 45,000+ free electronic circuits. This circuit diagram for 2000w power amplifier circuit. The presented universal power supply circuit can be used just for anything, you can use it as a solar battery charger, bench power supply, mains battery charger circuit, or for any desired application regardless of the voltage and current range, which are extremely flexible and fully adjustable. Today we are going to learn about microphone circuit diagram with pcb layout.
Input balance power amplifier is very usefull circuit for filter audio noise, this simple input balance power by using 4558 op amp, you can see the circuit and pcb layout design. Section 5 high speed pcb layout techniques. A pcb designer does this process. 2000w power amplifier circuithere the circuit diagram of 2000 watt power audio amplifier. Many power amplifier circuit diagram with pcb layout.
How To Build A Class D Power Amp Projects from www.allaboutcircuits.com This power amplifier circuit have power output about 2000w for stereo about 4000w, using transistor sanken 10 set after the transistor 2sc5200 and 2sa1943. Power amplifier audio circuits, schematics or diagrams. Here is the schematics (eagle), pcb board layout (eagle) and gerber files. Microphones are used in many applications such as telephones, mobiles, hearing aids, headphones, a lot's of products. Need shematic diagram & pcb layout. We shall upload a sample pcb file (for download) shortly. This circuit should be for advanced electronic hobbyst.8252000w. Standard tm pfc controller (left side) and l6562 (right side).
This circuit should be for advanced electronic hobbyst.8252000w.
This is a 200w power amplifier circuit project. Hi, my name is aman bharti, i am interested in making and study of electronics, circuit diagram, pcb designing and layout etc. The circuit features high power, good. Led flasher circuit diagram with luxeon v star led. Rgb led light wall washer circuit diagram. The collection of electronic circuit diagram ( circuitdiagram.net ) fans page. 2000w power amplifier circuithere the circuit diagram of 2000 watt power audio amplifier. The presented universal power supply circuit can be used just for anything, you can use it as a solar battery charger, bench power supply, mains battery charger circuit, or for any desired application regardless of the voltage and current range, which are extremely flexible and fully adjustable. This board was made to comply with thanks sir you are really doing, but i plead your indulgence to ask you of how to build a 2000w stereo power amplifier. Standard tm pfc controller (left side) and l6562 (right side). Need shematic diagram & pcb layout. Amplifier printed circuit board layout is a schematic drawing of copper wiring patterns done on a circuit board. Many power amplifier circuit diagram with pcb layout.
Class h is an analog amplifier which aims to improve the efficiency of the amplifier b / ab class. This power amplifier circuit have power output about 2000w for stereo about 4000w, using power supply voltage need 80v dc ct. Bryston power amplifiers schematics, models from 3b to 8b 2.7m. You have spent several days, no this section looks at some key fundamentals of high speed pcb layout techniques so that hopefully the above scenario will never happen to you. The collection of electronic circuit diagram ( circuitdiagram.net ) fans page.
2000 Watts Class H Amplifier Create Pcb Circuit Youtube Videos Youtube from i.ytimg.com Here is the circuit diagram and pcb design for relatively low cost diy bass guitar preamp pedal uses fet k117 or equivalent. The amplifier circuit diagram shows a 2.5w * 2 stereo amplifier. 10 watt audio power amplifier using discrete transistors (includes pcb layout). Class h powerful amplifier circuit 2000w. This circuit should be for advanced. Hi, my name is aman bharti, i am interested in making and study of electronics, circuit diagram, pcb designing and layout etc. You have spent several days, no this section looks at some key fundamentals of high speed pcb layout techniques so that hopefully the above scenario will never happen to you. This power amplifier circuit have power output about 2000w for stereo about 4000w, using transistor sanken 10 set after the transistor 2sc5200 and 2sa1943.
Led music level indicator circuit diagram.
Make 100 watt power inverter at home easily. Its a 12 volt battery inverter and it will convert 12v dc to 12v ac supply with 100w output power. Sch, sch2, pcb, board1, board2, modified, mod list). This power amplifier circuit have power output about 2000w for stereo about 4000w, using transistor sanken 10 set after the transistor 2sc5200 and 2sa1943. Need shematic diagram & pcb layout. 2000w power amplifier circuit here the circuit diagram of 2000 watt power audio amplifier. String led circuit diagram constant current power supply. This power amplifier circuit have power output about 2000w for stereo about 4000w, using transistor sanken 10 set after the transistor 2sc5200 and 2sa1943. This circuit should be for advanced. Just look at the pcb layout of this circuit. Hi, my name is aman bharti, i am interested in making and study of electronics, circuit diagram, pcb designing and layout etc. This pcb layout for power amplifier socl 506 with symmetrical power supply. When connecting an amplifier to any other active circuit.