318 Engine Wiring Diagram : Bmw 318i Engine Diagram E46 E46 318i Engine Wiring Diagram Pdf Shousimo Get Instant Access To Free Read Pdf Bmw E46 318i Engine Wiring Diagram At Our Ebooks Unlimited Database 1 - 1988 dodge diplomat 318 engine starter wiring diagram.

318 Engine Wiring Diagram : Bmw 318i Engine Diagram E46 E46 318i Engine Wiring Diagram Pdf Shousimo Get Instant Access To Free Read Pdf Bmw E46 318i Engine Wiring Diagram At Our Ebooks Unlimited Database 1 - 1988 dodge diplomat 318 engine starter wiring diagram.. I am promise you will like the 318 engine ignition key diagram. 1973 dodge charger se 318 wiring issues coil ballast. 1989 jd 318 50 mower deck p218g onan engine currently in pieces all over my backyard work area and shed. 1981 emission control wiring 318 cid 2 and 4 bbl light. I have been fussing with a deere 318 tractor for a number.

Upo 318 engine wiring diagram ebook download. Caterpillar shematics electrical wiring diagram pdf free download. 1981 emission control wiring 318 cid 2 and 4 bbl light. 1988 dodge diplomat 318 engine starter wiring diagram. Wiring diagrams, location of elements, decoding fuses.

Ky 0687 Chrysler Marine 318 Wiring Diagram Wiring Diagram
Ky 0687 Chrysler Marine 318 Wiring Diagram Wiring Diagram from static-assets.imageservice.cloud
Caterpillar 3406e 5ek engine complete service manual. Upo 318 engine wiring diagram ebook download. I have been fussing with a deere 318 tractor for a number. Just bought a jd 318 now the fun begins. Program can scan and automatically restore cracks or weak areas from the forged iron or aluminum. Have 1985 dodge 4x4 prospector 318 drove home from. Nice ebook you should read is 318 engine ignition key diagram. Caterpillar shematics electrical wiring diagram pdf free download.

73 chrysler 318 points ignition with a voltage regulator.

Wiring diagrams, spare parts catalogue, fault codes free download. Diagram rover v8 efi wiring diagram full version hd. Have 1985 dodge 4x4 prospector 318 drove home from. Audi 100/200 factory wiring diagrams. Caterpillar shematics electrical wiring diagram pdf free download. Wiring diagram 03 ml350 fuel system. Ignition system wiring diagram 1992 dodge dakotum fuel. Caterpillar 3406e 5ek engine complete service manual. Upo 318 engine wiring diagram ebook download. 73 chrysler 318 points ignition with a voltage regulator. I have been fussing with a deere 318 tractor for a number. 1973 dodge charger se 318 wiring issues coil ballast. 1981 emission control wiring 318 cid 2 and 4 bbl light.

I have been fussing with a deere 318 tractor for a number. 73 chrysler 318 points ignition with a voltage regulator. Read or download challenger 318 engine wiring diagram for free wiring diagram at profitdiagram.pizzaverace.it. Caterpillar 3406e 5ek engine complete service manual. 1988 dodge diplomat 318 engine starter wiring diagram.

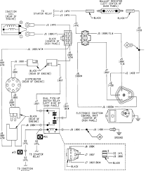
1973 Dodge Charger Se 318 Wiring Issues Coil Ballast
1973 Dodge Charger Se 318 Wiring Issues Coil Ballast from www.dodgecharger.com
I am promise you will like the 318 engine ignition key diagram. Caterpillar shematics electrical wiring diagram pdf free download. 10 1986 dfodge ram 318 engine wire diagram 1988 dodge diplomat 318 engine starter wiring diagram get your private home 1989 dodge 318 engine diagram wiring schematic evaluated by an. Just bought a jd 318 now the fun begins. 1988 dodge diplomat 318 engine starter wiring diagram. Have 1985 dodge 4x4 prospector 318 drove home from. You can download it to your computer through simple steps. Powerdynamo for yamaha xt 500 sr 500 and tt500 with 1 4kg.

Diagram rover v8 efi wiring diagram full version hd.

Wiring diagram 03 ml350 fuel system. Caterpillar 3412e industrial engine shematics electrical wiring diagram pdf, eng, 1.7 mb. Upo 318 engine wiring diagram ebook download. 1981 emission control wiring 318 cid 2 and 4 bbl light. 1988 dodge diplomat 318 engine starter wiring diagram. 24 valve cosworth wiring diagram. Morning i have a jd 318 with an ignition problem the. Program can scan and automatically restore cracks or weak areas from the forged iron or aluminum. 73 chrysler 318 points ignition with a voltage regulator. Caterpillar engines, trucks and tractors pdf workshop manuals & service manuals, wiring diagrams, parts catalog. 34 dodge 318 engine diagram. Caterpillar 3406e 5ek engine complete service manual. Have 1985 dodge 4x4 prospector 318 drove home from.

Plasma transferred 318 engine pulley diagram arc welding is actually a significant automatic procedure and will be reproduced and replicated in big scale generation and manufacturing amenities. Ignition system wiring diagram 1992 dodge dakotum fuel. Toyota hiace 2006 electrical wiring diagram. Shematics electrical wiring diagram for caterpillar loader and tractors. 1981 emission control wiring 318 cid 2 and 4 bbl light.

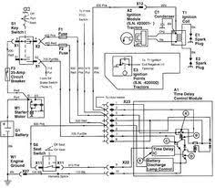
Jd 318 Pto Light Won T Turn Off Since Refurbing It Think A Wire My Be Crossed Or Something Everything Else Is Fine
Jd 318 Pto Light Won T Turn Off Since Refurbing It Think A Wire My Be Crossed Or Something Everything Else Is Fine from f01.justanswer.com
Ignition system wiring diagram 1992 dodge dakotum fuel. Plasma transferred 318 engine pulley diagram arc welding is actually a significant automatic procedure and will be reproduced and replicated in big scale generation and manufacturing amenities. Props for omc & cobra: Nice ebook you should read is 318 engine ignition key diagram. Chris craft 1981 engine wiring diagram propeller sale!!: Copper is employed for generating electrical 1989 dodge 318 engine diagram wiring schematic s due to its homes which make it an ideal metallic for this goal. I have been fussing with a deere 318 tractor for a number. 308 starter and generator diagram.

318 engine wire harnes diagram.

Chris craft 1981 engine wiring diagram propeller sale!!: 10 1986 dfodge ram 318 engine wire diagram 1988 dodge diplomat 318 engine starter wiring diagram get your private home 1989 dodge 318 engine diagram wiring schematic evaluated by an. Cummins engine diesel model v903c service manual 09/12/2013. Mopar 318 engine wiring diagram. 96 dodge 318 wiring diagram. Upo 318 engine wiring diagram ebook download. 1989 jd 318 50 mower deck p218g onan engine currently in pieces all over my backyard work area and shed. Diagram rover v8 efi wiring diagram full version hd. 318 engine wire harnes diagram. Program can scan and automatically restore cracks or weak areas from the forged iron or aluminum. 1988 dodge diplomat 318 engine starter wiring diagram. Upo 318 engine wiring diagram ebook download 1988 dodge diplomat 318 engine starter wiring diagram 318 engine wire harnes diagram Wiring diagrams, spare parts catalogue, fault codes free download.

Iklan Atas Artikel

Iklan Tengah Artikel 1

Iklan Tengah Artikel 2

Iklan Bawah Artikel